JSRB-030JSRB-050
JSRB-080JSRB-150
JSRB-200JSRB-400
通过热交换,废气得以回收并作为助燃空气,JSRB自动换热式燃气烧嘴系列使用预先加热的助燃空气工作。这种吹
气烧嘴能在使用天然气,液化石油气,贫煤气,低热值的气体(根据要求)的情况下运转。在任何须要获得氧化燃烧
的进程中,这种吹气烧嘴可以用来限制工作温度。机器的完全自动化的运转允许断续作用调节,火焰大小调节,空
气燃气调节以及获得燃烧器调节比直到10:1.最大热量潜力值达511千瓦(440,000kcal/h),而最小潜力值不亚于
5.8千瓦(5,000kcal/h)。
在燃烧加热的过程中,通过管子内外热交换,助燃空气温度可由室温变化到700℃。在燃烧过程中产生的一氧化碳和
氮氧化物的排放的处理上,该产品凝聚了显著的精力。此烧嘴有点火装置和火焰显示电极,用来测量空气和燃气的瞬
时流量的压力开关,指示灯光的火焰。
- 二段燃烧减低氮氧化物和一氧化碳的排放。
- 适用于直接和间接加热。
- 适用于所有清洁燃气。
- 使用温度可达1300℃.
- 配备直接点火装置和火柱或紫外线试池火焰捡测 设备。
- 有色金属热处理炉。
- 高温工业炉。
- 步进式加热炉。
- 锻造加热炉(钢铁工业)。
- 再加热炉。
技术参数

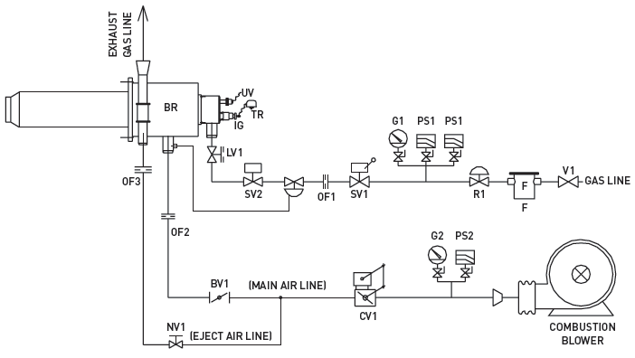
烧嘴流程图


以上提及的数据的描述是在最大功率的情况下。
展示的压力参数作为唯一的准则。
气体压力是指天然气。
*理想配比的情况下
性能数据和外形尺寸是唯一的准则。
该说明和规格如有变更,恕不另行通知..